-
基因“团队作战”提高水稻耐旱性1月20日,中国农业科学院作物科学研究所水稻分子设计技术与应用创新团队成功克隆并系统解析了水稻中三个互作耐旱基因OsMYB2、OsGH18与OsCAD3,揭示了它们通过调控木质素合成、强化细胞壁结构,...2026.01.21
-
万建民院士团队破解水稻外观品质与种子活力协同调控分子机制12月15日,万建民院士领衔的中国农业科学院作物科学研究所作物功能基因组研究创新团队联合南京农业大学揭示了水稻外观品质和种子活力协同调控的新机制,为培育优质高活力水稻新品种提供了重要基因靶点和理论依据...2025.12.15
-
AI模型助力构建“昌7-2”玉米突变体库12月5日,中国农业科学院作物科学研究所作物基因组选择技术与应用创新团队联合国内外科研团队完成了我国玉米骨干自交系“昌7-2”的高质量基因组图谱,构建了超过250万个化学诱变位点的突变库,并完成了系统...2025.12.08
-
发现苦荞高耐盐分子模块11月23日,中国农业科学院作物科学研究所杂粮作物功能成分挖掘与新品种选育创新团队联合国内外科研单位揭示了镁离子转运蛋白FtMGT2基因启动子变异导致野生苦荞和栽培苦荞耐盐差异的遗传机制,为栽培苦荞耐...2025.12.04
-
作科所建立小麦快速纯合遗传转化体系11月28日,中国农业科学院作物科学研究所作物转基因及基因编辑技术与应用创新团队率先建立了基于单倍体幼胚转化快速获得纯合转基因小麦植株的技术体系,为利用基因工程加快小麦遗传改良提供了新路径,相关研究成...2025.11.30
-
作科所基于转基因自清除系统开发出新型鸡尾酒基因编辑策略11月24日,中国农业科学院作物科学研究所作物精准育种技术创新团队联合华中农业大学水稻团队开发了“转基因自清除介导的错配靶向鸡尾酒策略”,攻克了水稻等作物“必需基因”因功能缺失导致突变体无法传代的问题...2025.11.26
-
破译小豆高质量基因组 构建“一站式”精准育种平台11月19日,中国农业科学院作物科学研究所特色农作物优异种质资源发掘与创新利用创新团队绘制了我国小豆(又称赤豆,红小豆)栽培种的高质量参考基因组,解析了关键农艺性状的遗传基础,构建了集数据与分析于一体...2025.11.20
-
解锁智能时代下种质资源在杂交稻育种中的创新路径10月24日,中国农业科学院作物科学研究所野生稻保护与利用创新团队联合崖州湾国家实验室系统解析了水稻种质资源在杂交稻改良中的遗传潜能,揭示其在杂种优势形成中的关键作用。相关研究成果发表在《分子植物(M...2025.10.30
-
我国农作物野生近缘种种质资源调查收集团体标准正式发布10月26日,由中国农业科学院作物科学研究所牵头,中国农业科学院国家南繁研究院、崖州湾国家实验室联合制定的《农作物野生近缘种种质资源调查和收集规范》团体标准(T/CAGDRS13-2025)于中国农业...2025.10.30
-
紧凑型植物基因组编辑系统助力水稻精准改良10月13日,中国农业科学院作物科学研究所作物精准育种技术创新团队成功开发出基于Cas9核酸酶祖先IscB的紧凑型植物基因组编辑新系统,并在水稻重要农艺性状改良方面取得成功应用。该成果发表在《植物通讯...2025.10.16
-
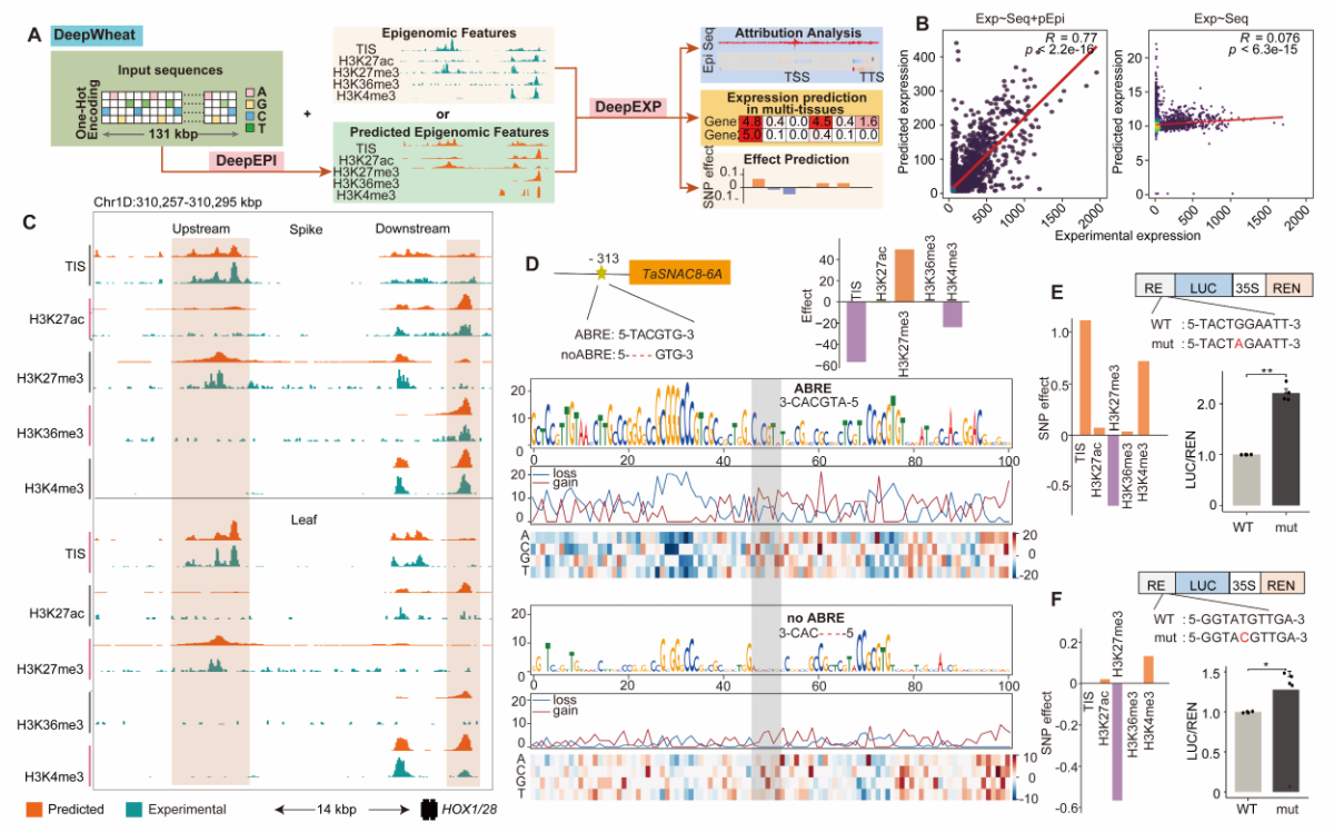
作物基因表达精准预测工具助力小麦智能育种9月29日,中国农业科学院作物科学研究所小麦基因资源发掘与利用创新团队,通过将小麦基因组序列与多维表观组学特征深度融合,成功开发了一款深度学习框架DeepWheat,可实现跨组织、跨品种的基因表达精准...2025.10.15
-
作科所揭示栽培荞麦与其野生近缘种之间的遗传进化关系10月1日,中国农业科学院作物科学研究所杂粮作物功能成分挖掘与新品种选育创新团队联合国内外科研院校揭示了荞麦栽培种和野生种之间的遗传进化关系,为荞麦适应性分化和未来分子育种和培育突破性品种提供了理论基...2025.10.08
-
作科所进一步明确小麦抗赤霉病位点Fhb1相关基因的抗病功能9月4日,中国农业科学院作物科学研究所作物精准育种技术创新团队利用基因编辑对小麦抗赤霉病位点Fhb1相关基因功能进行系统分析,明确了相关基因的抗病功能,揭示了Fhb1位点在小麦赤霉病抗性中作用的复杂特...2025.09.05
-
黄酮类物质合成可提高苦荞对高海拔的适应性8月10日,中国农业科学院作物科学研究所杂粮作物功能成分挖掘与新品种选育创新团队鉴定了黄酮类物质在栽培和野生荞麦响应高海拔中波紫外线胁迫时的差异合成,揭示了苦荞适应高海拔环境过程中黄酮类物质合成的调控...2025.08.13
-
揭示小麦驯化基因Q控制株高和穗长的分子基础7月29日,中国农业科学院作物科学研究所小麦基因资源发掘与利用创新团队揭示了小麦驯化基因Q 通过调控赤霉素合成及信号传导,影响小麦株高和穗长的分子机制。相关研究成果发表在《植物细胞(The Plant...2025.08.01
-
基因编辑技术实现小麦直链淀粉含量精准调控7月24日,中国农业科学院作物科学研究所作物转基因及基因编辑技术与应用创新团队通过基因编辑技术成功创制出不同直链淀粉含量的小麦新种质,为专用小麦品种改良提供了重要育种资源。相关研究成果在《碳水化合物聚...2025.07.24
-
作科所揭示热激因子TaHsfA2h调控小麦耐热性的分子机制7月22日中国农业科学院作物科学研究所作物转基因及基因编辑技术与应用创新团队揭示了小麦热激因子TaHsfA2h通过正向调控脱落酸信号传导,进而提高小麦耐热性的分子机制,为创制耐热小麦新种质提供了新的理...2025.07.22
-
作科所揭示冰草基因调控小麦穗粒数的分子机制7月18日,中国农业科学院作物科学研究所小麦大麦优异种质资源发掘与创新团队在小麦野生近缘种冰草中鉴定出一个调控穗粒数的关键基因AcRR1,解析了该基因在小麦背景下通过正向调控小花育性和抽穗期来提高小麦...2025.07.21
-
作科所发现提高小麦抗旱性的新机制7月2日,中国农业科学院作物科学研究所作物转基因及基因编辑技术与应用创新团队鉴定出一个调控小麦抗旱性的关键基因TaPPR13,阐明了该基因编码的蛋白通过调控小麦光合作用和胁迫响应相关基因的表达来提高小...2025.07.02
-
作科所揭示谷类作物胚乳淀粉积累和粒重调控的分子机制6月17日,中国农业科学院作物科学研究所小麦基因资源发掘与利用创新团队鉴定了调控小麦籽粒淀粉合成与粒重的关键基因 MYB44 ,解析了该基因及其水稻同源基因负向调控胚乳淀粉合成与粒重的分子机制,相关研...2025.06.19













