03.04
玉米杂种优势“密码”被破解
NEW
2月26日,中国农业科学院作物科学研究所玉米优异种质资源发掘与创新利用团队联合北大荒垦丰种业阐释了杂种优势形成的分子调控网络及其在育种进程中的动态变化规律。相关...
-
03.04小麦串联重复基因整合激素代谢通路协同御旱NEW2月25日,中国农业科学院作物科学研究所作物转基因及基因编辑技术与应用创新团队揭示了小麦串联重复基因TaERF109通过整合激素与代谢物合成,增强抗旱性及复水后快速恢复能力的分子机制。相关研究成果发表...
-
03.04苦荞理想株型助力产业高质量发展NEW2月17日,中国农业科学院作物科学研究所杂粮作物功能成分挖掘与新品种选育创新团队联合国内外科研单位首次提出了苦荞理想株型(ideotype)的概念,系统阐述了未来苦荞育种方向和实现路径。相关研究成果发...
-
01.28新型碱基编辑系统助力水稻精准改良1月26日,中国农业科学院作物科学研究所作物精准育种技术创新团队成功开发出基于我国自主知识产权基因编辑工具Cas12i3的新型碱基编辑系统,并利用该系统创制出抗除草剂水稻新种质。相关研究成果发表在《植...
-
01.21基因“团队作战”提高水稻耐旱性1月20日,中国农业科学院作物科学研究所水稻分子设计技术与应用创新团队成功克隆并系统解析了水稻中三个互作耐旱基因OsMYB2、OsGH18与OsCAD3,揭示了它们通过调控木质素合成、强化细胞壁结构,...
-
12.15万建民院士团队破解水稻外观品质与种子活力协同调控分子机制12月15日,万建民院士领衔的中国农业科学院作物科学研究所作物功能基因组研究创新团队联合南京农业大学揭示了水稻外观品质和种子活力协同调控的新机制,为培育优质高活力水稻新品种提供了重要基因靶点和理论依据...
-
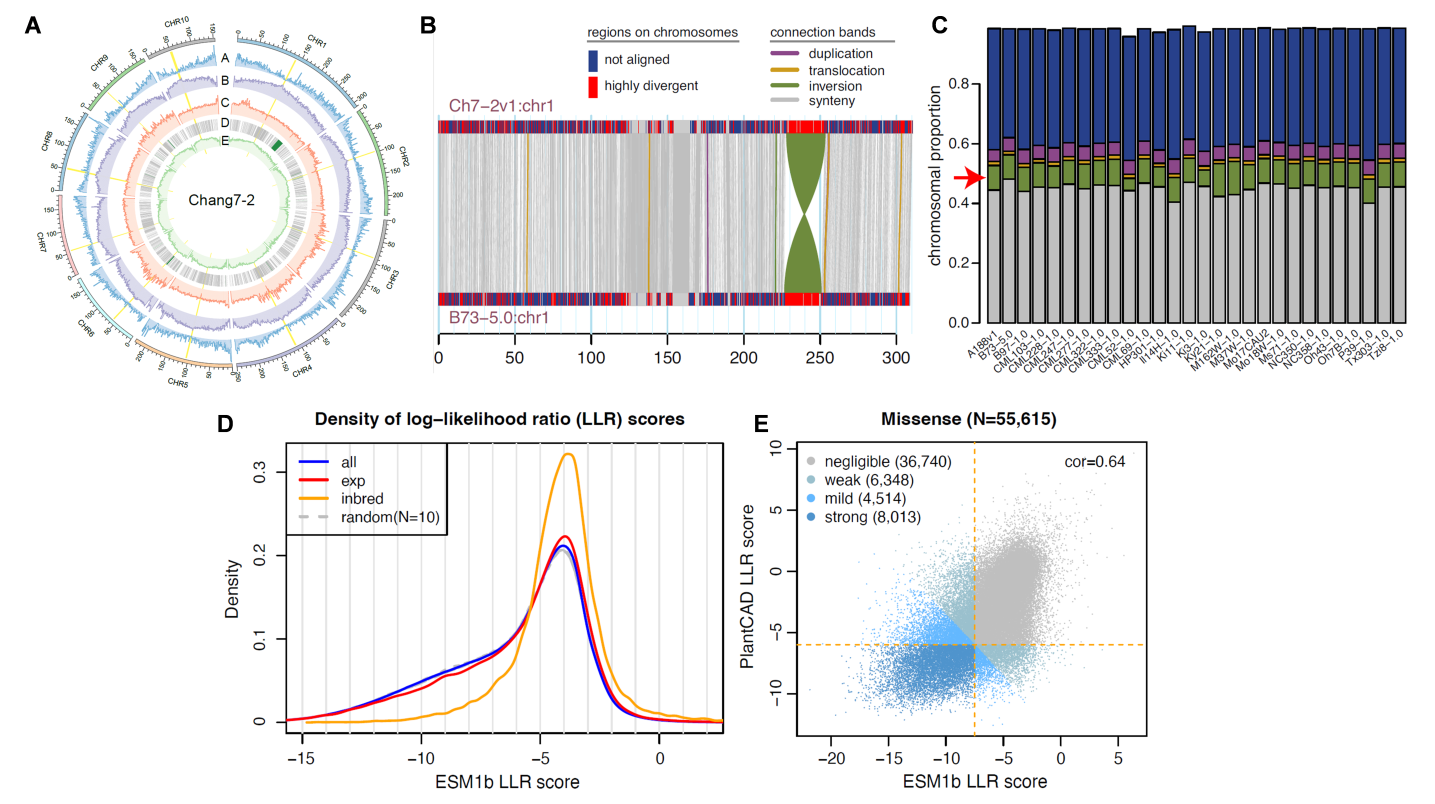
12.08AI模型助力构建“昌7-2”玉米突变体库12月5日,中国农业科学院作物科学研究所作物基因组选择技术与应用创新团队联合国内外科研团队完成了我国玉米骨干自交系“昌7-2”的高质量基因组图谱,构建了超过250万个化学诱变位点的突变库,并完成了系统...
-
12.04发现苦荞高耐盐分子模块11月23日,中国农业科学院作物科学研究所杂粮作物功能成分挖掘与新品种选育创新团队联合国内外科研单位揭示了镁离子转运蛋白FtMGT2基因启动子变异导致野生苦荞和栽培苦荞耐盐差异的遗传机制,为栽培苦荞耐...
-
11.30作科所建立小麦快速纯合遗传转化体系11月28日,中国农业科学院作物科学研究所作物转基因及基因编辑技术与应用创新团队率先建立了基于单倍体幼胚转化快速获得纯合转基因小麦植株的技术体系,为利用基因工程加快小麦遗传改良提供了新路径,相关研究成...
-
11.26作科所基于转基因自清除系统开发出新型鸡尾酒基因编辑策略11月24日,中国农业科学院作物科学研究所作物精准育种技术创新团队联合华中农业大学水稻团队开发了“转基因自清除介导的错配靶向鸡尾酒策略”,攻克了水稻等作物“必需基因”因功能缺失导致突变体无法传代的问题...
-
11.20破译小豆高质量基因组 构建“一站式”精准育种平台11月19日,中国农业科学院作物科学研究所特色农作物优异种质资源发掘与创新利用创新团队绘制了我国小豆(又称赤豆,红小豆)栽培种的高质量参考基因组,解析了关键农艺性状的遗传基础,构建了集数据与分析于一体...
03.10
春风如你 灼灼芳华
NEW
3月6日,中国农业科学院作物科学研究所妇委会举办“春风如你 灼灼芳华”纪念“三八”国际妇女节116周年主题活动。作科所妇委会主任杨峻出席活动。
妇委会早间在研究所各楼宇摆放了鲜花,一朵朵娇艳的花朵沐...
-
03.06作科所与山西兴县持续深化“科技包县”合作NEW3月6日,中国农业科学院作物科学研究所与山西兴县人民政府在京召开科技支撑杂粮种业与产业发展合作签约仪式。作科所副所长王文生与兴县县委常委、政府常务副县长贺建强代表双方签约。作科所所长周文彬、所长助理邢...
-
02.14作科所举办2026年离退休职工新春团拜会2月9日,中国农业科学院作物科学研究所举办了离退休新春团拜会。作科所所长、党委副书记周文彬,纪委书记杨峻,副所长郭刚刚、任玉龙,所长助理邢丽丽等领导,带领职能部门和中心负责同志一起向老同志们拜年,共迎...
-
02.14作科所领导看望慰问海南基地科研人员春节来临之际,中国农业科学院作物科学研究所所长周文彬带队赴海南基地开展春节慰问活动。走访在海南基地的老专家,深入田间看望科研人员,并组织召开“聚首椰岛·畅话未来”新春座谈会,亲切慰问坚守在一线的基地科...
-
02.14作科所2025年科技支撑粮食安全获上级部门和相关单位高度认可近日,中国农业科学院作物科学研究所陆续收到来自农业农村部科学技术司、种植业管理司、种业管理司、农业机械化管理司、对外经济合作中心、科技发展中心、中国农村技术开发中心以及内蒙古农牧厅、北京林业大学、中国...
-
02.11挥拍启新年,“乒”向“十五五”——作科所第一届“作物大比乒”乒乓球团体赛圆满落幕为丰富职工文体生活、凝聚奋进力量,以体育精神赋能研究所事业高质量发展,2月10日,中国农业科学院作物科学研究所以“挥拍启新年,‘乒’向‘十五五’”为主题,成功举办第一届“作物大比乒”乒乓球团体赛。作科...
-
02.09作科所召开2026年全国春季促壮苗行动推进会2月8日,由中国农业科学院作物科学研究所、全国农业技术推广服务中心和国家小麦产业技术体系联合主办的2026年全国春季促壮苗行动推进会暨小麦产业专家团2025年工作总结会在山东德州成功召开。农业农村部种...
-
02.09作科所签署中-乌大豆联合实验室联合育种与数据共享协议2月4日,中国农业科学院作物科学研究所与乌拉圭国家农牧业研究院在京签署联合大豆育种与数据共享协议。作科所副所长任玉龙与乌拉圭国家农牧业研究院院长米格尔·塞拉分别代表双方签约。乌拉圭外交部部长马里奥·卢...
-
02.09作科所召开国家重点研发计划项目“小麦优异种质资源精准鉴定”2025年度工作总结会2月1-3日,由中国农业科学院作物科学研究所牵头的国家重点研发计划项目“小麦优异种质资源精准鉴定”2025年工作总结会议在海南三亚召开。项目跟踪专家许为钢院士、刘录祥研究员,项目咨询专家刘旭院士、刘登...
-
02.08作科所10位专家入选农学领域2025年中国高被引学者1月30日,爱思唯尔发布2025“中国高被引学者”榜单。作科所万建民,钱前,何中虎,景蕊莲,黎志康,马有志,邱丽娟,张卫建,徐云碧,金秀良10位专家成功入选。此次作科所多位专家同时入选,不仅是对他们个...
-
01.30作科所举办2025年度师生表彰会暨新年联欢会1月23日,中国农业科学院作物科学研究所举办“一粒种藏天下志,师生情铸新华章”2025年度师生表彰会。此次会议旨在发挥榜样引领作用、弘扬先进典型,激发师生追求卓越、锐意进取的精神,共同营造更加浓厚的学...
-
09日03月
【作科大讲坛】赵云德 教授,1.改进的基因组编辑技术揭示生长素介导的花启动分子机制;2.《植物生理学》主编视角:如何有效回复审稿人与编辑意见NEW
-
28日02月
【作科大讲坛】Ralph Bock 院士,Assembly of the Photosynthetic Apparatus:Genetic,Biochemical and Systems Approaches
-
06日02月
【作科大讲坛】Matthew Reynolds 院士,Trait Pathways to Yield and the role of Genetic Resources to Increase Options for Climate-Proofing Wheat
-
28日01月
【作物科学前沿进展】Andrei Pashtetskii博士、Irina Mitrofanova博士,专题报告
-
14日01月
【学术论坛】第二届作物前沿交叉学术论坛
-
27日01月
中国农业科学院作物科学研究所诚聘全球英才
-
09日03月
中国农业科学院作物科学研究所2026年度第一批公开招聘专业技术岗位专业笔试公告NEW
-
09日03月
中国农业科学院作物科学研究所水稻分子育种创新研究组财务及实验室管理助理招聘启事NEW
-
13日02月
中国农业科学院作物科学研究所种质资源抗病虫评价创新研究组科研助理招聘启事
-
11日02月
中国农业科学院2026年度第一批统一公开招聘补充公告——作物科学研究所













科研服务
数据库
专题专栏


文献检索
友情链接







