-
挥拍启新年,“乒”向“十五五”——作科所第一届“作物大比乒”乒乓球团体赛圆满落幕为丰富职工文体生活、凝聚奋进力量,以体育精神赋能研究所事业高质量发展,2月10日,中国农业科学院作物科学研究所以“挥拍启新年,‘乒’向‘十五五’”为主题,成功举办第一届“作物大比乒”乒乓球团体赛。作科...2026.02.11
-
作科所召开2026年全国春季促壮苗行动推进会2月8日,由中国农业科学院作物科学研究所、全国农业技术推广服务中心和国家小麦产业技术体系联合主办的2026年全国春季促壮苗行动推进会暨小麦产业专家团2025年工作总结会在山东德州成功召开。农业农村部种...2026.02.09
-
作科所签署中-乌大豆联合实验室联合育种与数据共享协议2月4日,中国农业科学院作物科学研究所与乌拉圭国家农牧业研究院在京签署联合大豆育种与数据共享协议。作科所副所长任玉龙与乌拉圭国家农牧业研究院院长米格尔·塞拉分别代表双方签约。乌拉圭外交部部长马里奥·卢...2026.02.09
-
作科所召开国家重点研发计划项目“小麦优异种质资源精准鉴定”2025年度工作总结会2月1-3日,由中国农业科学院作物科学研究所牵头的国家重点研发计划项目“小麦优异种质资源精准鉴定”2025年工作总结会议在海南三亚召开。项目跟踪专家许为钢院士、刘录祥研究员,项目咨询专家刘旭院士、刘登...2026.02.09
-
作科所10位专家入选农学领域2025年中国高被引学者1月30日,爱思唯尔发布2025“中国高被引学者”榜单。作科所万建民,钱前,何中虎,景蕊莲,黎志康,马有志,邱丽娟,张卫建,徐云碧,金秀良10位专家成功入选。此次作科所多位专家同时入选,不仅是对他们个...2026.02.08
-
作科所沉痛悼念邵根伙博士惊闻大北农集团创始人、董事长邵根伙博士不幸辞世,中国农业科学院作物科学研究所全体职工深感震惊和悲痛! 邵根伙博士是我国农业科技产业化的先驱和杰出代表,是“报国兴农”初心的坚定践行者。他以其深厚的家国...2026.02.04
-
作科所举办2025年度师生表彰会暨新年联欢会1月23日,中国农业科学院作物科学研究所举办“一粒种藏天下志,师生情铸新华章”2025年度师生表彰会。此次会议旨在发挥榜样引领作用、弘扬先进典型,激发师生追求卓越、锐意进取的精神,共同营造更加浓厚的学...2026.01.30
-
聚焦良种良法协同 科技赋能主粮产业高质量发展1月30日,中国农业科学院作物科学研究所在京举办“科技赋能农业 创新驱动发展”主粮作物新品种新技术推介暨“双千双百”行动发布会,旨在推动“十五五”时期主粮作物主导品种覆盖率与关键技术到位率的突破性增长...2026.01.30
-
作科所召开国家重点研发计划项目“水稻优异种质资源精准鉴定”2025年度工作总结会1月27-29日,由中国农业科学院作物科学研究所牵头的国家重点研发计划项目“水稻优异种质资源精准鉴定”2025年度工作总结会在京召开。项目跟踪专家、湖南杂交水稻研究中心研究员邓华凤,项目咨询专家、中国...2026.01.29
-
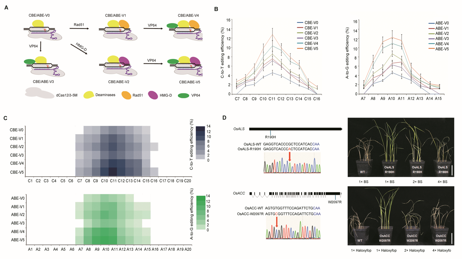
新型碱基编辑系统助力水稻精准改良1月26日,中国农业科学院作物科学研究所作物精准育种技术创新团队成功开发出基于我国自主知识产权基因编辑工具Cas12i3的新型碱基编辑系统,并利用该系统创制出抗除草剂水稻新种质。相关研究成果发表在《植...2026.01.28
-
作科所党委召开2025年度党员领导干部民主生活会会前集中学习会议1月23日,中国农业科学院作物科学研究所党委召开2025年度党员领导干部民主生活会会前集中学习会议暨2026年第1次理论学习中心组(扩大)学习会议。作科所领导班子成员、党委委员、纪委委员、各职能部门及...2026.01.28
-
喜报!作科所发展实力连续十四年排名第一1月26日,中国农业科学院2026年工作会议上传来喜讯,在全院2025年度研究所评价中,作科所再次荣获全院发展实力、总体实力排名均第一的好成绩,这是作科所连续第14次获此殊荣。 院工作会议上,作科所...2026.01.26
-
作科所举办第二届作物前沿交叉学术论坛1月19日,由中国农业科学院作物科学研究所、科技管理局、作物基因资源与育种全国重点实验室和中国作物学会共同主办的第二届作物前沿交叉学术论坛在京召开。中国科学院遗传发育所傅向东院士,中国农科院科技局局长...2026.01.21
-
作科所组织召开“十四五”重点研发计划三个项目2025年总结及推进会1月15-17日,中国农业科学院作物科学研究所牵头的“主要粮油作物珍稀濒危种质资源的抢救性保护”“主粮作物优异种质资源形成与演化机制研究”和“黄淮夏大豆优质高产耐密新种质创制与应用”三个国家重点研发计...2026.01.21
-
基因“团队作战”提高水稻耐旱性1月20日,中国农业科学院作物科学研究所水稻分子设计技术与应用创新团队成功克隆并系统解析了水稻中三个互作耐旱基因OsMYB2、OsGH18与OsCAD3,揭示了它们通过调控木质素合成、强化细胞壁结构,...2026.01.21
-
作科所召开2026年度战略研讨会1月13日,中国农业科学院作物科学研究所“十五五”规划培训暨2026年战略研讨会在京召开,会议以“抓机遇迎挑战谋划“十五五”稳盘面开赛道再上新台阶”为主题,旨在深入学习贯彻党的二十届四中全会精神,凝聚...2026.01.16
-
作科所与九圣禾召开小麦育种科企融合创新总结交流会1月8日,中国农业科学院作物科学研究所与九圣禾种业股份有限公司在新疆九圣禾产业园召开小麦育种科企融合创新协议年度工作总结暨小麦种业高质量发展交流会。作科所副所长王文生,九圣禾控股集团有限公司总裁姚鑫,...2026.01.15
-
作科所举办第二届杂粮论坛1月6日,中国农业科学院作物科学研究所成功举办第二届杂粮论坛,论坛由特色农作物优异种质资源发掘与创新利用创新团队党支部(以下简称杂粮资源党支部)牵头筹办。本次论坛以“深化杂粮基础研究,促进科产融合”为...2026.01.08
-
作科所3项科技成果荣获 2022-2023年度神农中华农业科技奖近日,中国农学会公布了2022-2023年度神农中华农业科技奖评审结果。其中,中国农业科学院作物科学研究所牵头完成的3项成果分别入选科学研究类成果一等奖、二等奖和科学普及奖。 “小麦优质高产分子育种...2026.01.05
-
作科所与建德市持续深化“科技包市”合作12月26日,中国农业科学院作物科学研究所与建德市人民政府续签“科技包市”协议,持续深化粮食产业绿色高质量发展合作。作科所所长周文彬、建德市人民政府副市长方华出席签约仪式并代表双方签约。会议由作科所副...2026.01.05













