作 者:Yueqin Heng, Chuanyin Wu, Yu Long, Sheng Luo, Jin Ma, Jun Chen, Jiafan Liu, Huan Zhang, Yulong Ren, Min Wang, Junjie tan, Shanshan Zhu, Jiulin Wang, Cailin Lei, Xin Zhang, Xiuping Guo, Haiyang Wang, Zhijun Cheng, Jianmin Wan
影响因子:8.688
刊物名称:The Plant Cell
出版年份:April 2018
DOI: https://doi.org/10.1105/tpc.17.00998
文章摘要:
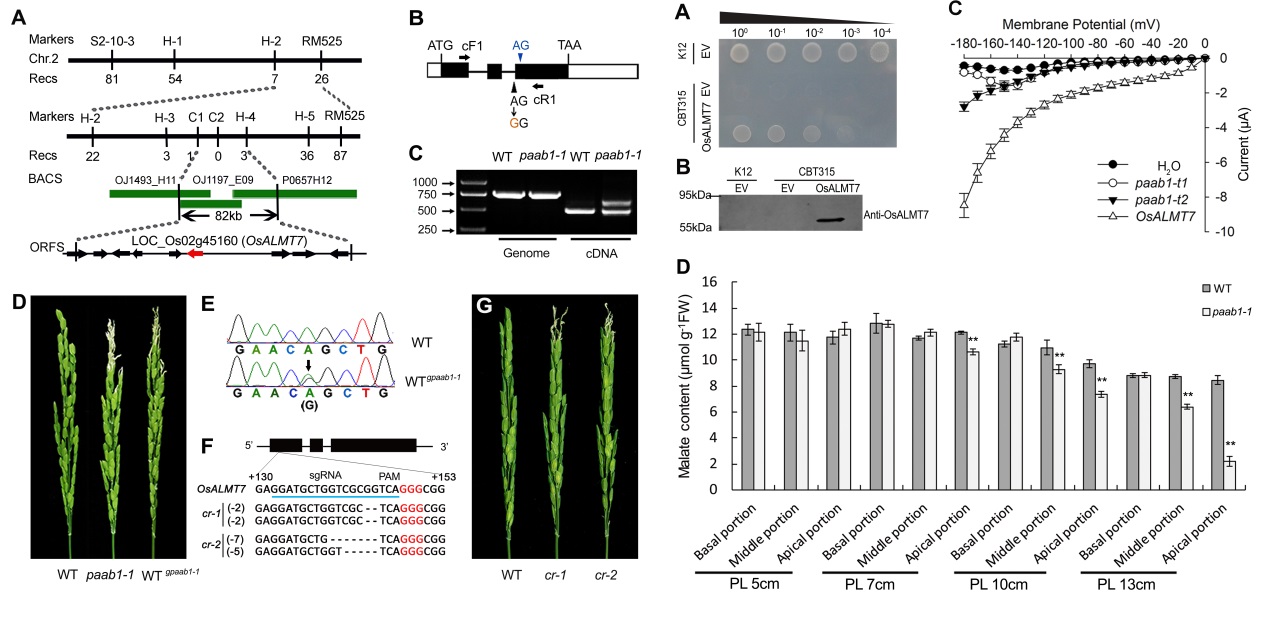
Panicle size is a critical determinant of grain yield in rice (Oryza sativa) and other grain crops. During rice growth and development, spikelet abortion often occurs at either the top or the basal part of the panicle under unfavorable conditions, causing a reduction in fertile spikelet number and thus grain yield. In this study, we report the isolation and functional characterization of a panicle abortion mutant named panicle apical abortion1-1 (paab1-1). paab1-1 exhibits degeneration of spikelets on the apical portion of panicles during late stage of panicle development. Cellular and physiological analyses revealed that the apical spikelets in the paab1-1 mutant undergo programmed cell death (PCD), accompanied by nuclear DNA fragmentation and accumulation of higher levels of H2O2 and malondialdehyde (MDA). Molecular cloning revealed that paab1-1 harbors a mutation in OsALMT7, which encodes a putative aluminum-activated malate transporter (OsALMT7) localized to the plasma membrane, and is preferentially expressed in the vascular tissues of developing panicles. Consistent with a function for OsALMT7 as a malate transporter, the panicle of the paab1-1 mutant contained less malate than wild type, particularly at the apical portions, and injection of malate into the paab1-1 panicle could alleviate the spikelet degeneration phenotype. Together, these results suggest that OsALMT7-mediated transport of malate into the apical portion of panicle is required for normal panicle development, thus highlighting a key role of malate in maintaining the sink size and grain yield in rice, and probably other grain crops.
下载地址:http://www.plantcell.org/content/early/2018/04/02/tpc.17.00998
