作 者:Yue Y, N Liu, B Jiang, M Li, H Wang, Z Jiang, H Pan, Q Xia, Q Ma, T Han*, and H Nian*.
影响因子: 7.142
刊物名称: Molecular Plant
出版年份: 2016
卷: 004 期:12 页码:
doi: 10.1016/j.molp.2016.12.004.
文章摘要 :
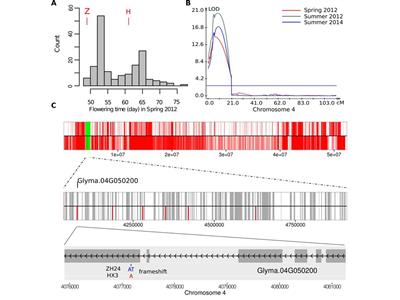
Wild soybean is a typical short-day plant that begins flowering when the days are shorter than its critical photoperiod. Soybean was domesticated in the temperate region of East Asia at the relatively high latitude, and the breeding and release of soybean varieties have historically centered on mid- and high-latitude temperate regions. Low-latitude areas with tropical and sub-tropical climates were previously considered unsuitable for soybean production because most temperate soybean varieties exhibited precocious flowering and early maturity and suffered from low yields.
下载链接:www.sciencedirect.com/science/article/pii/S1674205216303033
