中国农业科学院 邮箱 English
  • 首页
  • 新闻动态
    要闻
    科研进展
    新闻动态
    最新论文
    学术活动
    所内动态
    传媒扫描
    通知公告
  • 所情所况
    所情所况
    作科所章程
    所长致辞
    现任所领导
    历任所长
    历任书记
    职能管理机构
    科研内设机构
  • 人才团队
    院士专家
    创新团队
    博士后培养
    人才招聘
  • 科研成果
    获奖
    论文
    著作
    专利
    新品种
    新技术
    年报
  • 国际合作
    基本情况
    国合平台
    国合项目
    国际会议
    工作动态
  • 平台基地
    国家作物种质库
    全国重点实验室
    国家重大科学工程
    农业农村部重点实验室
    品种改良中心/分中心
    野外台站
    国家工程实验室/研究中心
    其他科技基础条件平台
    试验基地
  • 科技支撑
    小麦产业专家团
    玉米产业专家团
    大豆产业专家团
    科技包县
  • 研究生教育
    培养概况
    最新通知
    资料下载
    规章制度
    办事流程
    招生信息
    博士生导师
    硕士生导师
    研究生会
    研究生风采
    优秀毕业生
    研究生招生
  • 党建文化
    党群组织
    规章制度
    工作动态
  • 所办企业
    北京特品降脂燕麦开发有限责任公司
  • 学会期刊
    学会
    期刊
中国农业科学院 邮箱 English 旧版入口
  • 首页
  • 新闻动态
  • 所情所况
  • 人才团队
  • 科研成果
  • 国际合作
  • 平台基地
  • 科技支撑
  • 研究生教育
  • 党建文化
  • 所办企业
  • 学会期刊
    • 要闻
    • 科研进展
    • 新闻动态
    • 最新论文
    • 学术活动
    • 所内动态
    • 传媒扫描
    • 通知公告
  • 中国农业科学院作物科学研究所(以下简称“作科所”)是2003年由原作物育种栽培研究所、作物品种资源研究所和原子能利用研究所的作物育种部分,经战略重组成立的国家级作物科学专业研究所。作科所遵循“四个面向”、“两个一流”和“一个整体跃升”的总要求,以小…
    • 所情所况
    • 作科所章程
    • 所长致辞
    • 现任所领导
    • 历任所长
    • 历任书记
    • 职能管理机构
    • 科研内设机构
  • 在作科所60余年发展历程中,涌现了金善宝、陈凤桐、戴松恩、李竞雄、徐冠仁、鲍文奎、庄巧生、董玉琛、刘旭、万建民、钱前11位两院院士和邓景扬、王连铮、翟虎渠等一批杰出科学家,为推动作物科技进步和保障国家粮食安全做出了重要贡献。 作科所现有工作人员…
    • 院士专家
    • 创新团队
    • 博士后培养
    • 人才招聘
  • 作科所承担了国家农业科技重大项目、国家重点研发计划、国家自然科学基金、中国农科院创新工程重大任务等一大批科研项目。2003年以来,以第一完成单位或第一完成人获国家奖21项,其中,创新团队奖1项,科技进步一等奖5项,二等奖15项。近三年,在Cell、N…
    • 获奖
    • 论文
    • 著作
    • 专利
    • 新品种
    • 新技术
    • 年报
  • 作科所与60多个国家和10多个国际组织建立了全方位、多层次的国际合作网络,拥有国际合作平台13个,牵头主持“为非洲和亚洲资源贫瘠地区培育绿色超级稻”等国际合作项目292项,牵头举办“第二届国际小麦大会”等国际会议及培训班156场。正在联合全球38家国内…
    • 基本情况
    • 国合平台
    • 国合项目
    • 国际会议
    • 工作动态
  • 作科所现有国家农作物种质资源库、农作物基因资源与基因改良国家重大科学工程及作物基因资源与育种全国重点实验室等国家级科研平台21个,省部级平台14个、院级平台6个,已形成层级分明、功能互补的科技平台体系,为农业科技创新研究提供坚实的条件支撑。
    • 国家作物种质库
    • 全国重点实验室
    • 国家重大科学工程
    • 农业农村部重点实验室
    • 品种改良中心/分中心
    • 野外台站
    • 国家工程实验室/研究中心
    • 其他科技基础条件平台
    • 试验基地
  • 作科所已培育600余个粮食作物品种,年推广超3000万亩,其中14个品种入选全国主导品种。“玉米密植精准调控高产技术”等27项技术入选全国重大引领性技术或主推技术,年推广超5000万亩。创新“产业专家团”“科技包县”“田间课堂”等推广模式,帮扶50余个乡村振兴…
    • 小麦产业专家团
    • 玉米产业专家团
    • 大豆产业专家团
    • 科技包县
  • 作科所是培养高层次农业科技人才的理想基地。汇聚顶尖师资192人,现有在籍及客座研究生近千人。近五年,研究生以第一或共一作者在国际顶级及知名期刊发表SCI论文1400余篇。为研究生提供优厚奖助支持,全力保障学生专注学业科研。
    • 培养概况
    • 最新通知
    • 资料下载
    • 规章制度
    • 办事流程
    • 招生信息
    • 博士生导师
    • 硕士生导师
    • 研究生会
    • 研究生风采
    • 优秀毕业生
    • 研究生招生
  • 坚持以习近平新时代中国特色社会主义思想为指导,加强党对科技创新的全面领导,设有所党委、所纪委,下辖36个党支部,其中10个党支部入选中央和国家机关“四强”党支部;设立工会、妇委会、青工委及团支部等群团组织,形成党建带群建工作格局。
    • 党群组织
    • 规章制度
    • 工作动态
  • 北京特品降脂燕麦开发有限责任公司是中国农科院作物科学研究所全资子公司,也是中国第一颗燕麦片的缔造者。历经40余年深耕科研燕麦领域的全产业链老牌厂家,旗下拥有全国唯一"燕麦保健品"资质的品牌﹣世壮。
    • 北京特品降脂燕麦开发有限责任公司
  • 作科所主办英文版期刊1种,中文版期刊4种;第一主办期刊2种,《植物遗传资源学报》《中国种业》,由农业农村部主管;第二主办3种,《作物学报》《作物学报(英文版)》《作物杂志》,由中国科协主管。合作平台13个,牵头主持“为非洲和亚洲资源贫瘠地区培育绿色超级稻”等…
    • 学会
    • 期刊
首页> 新闻动态> 通知公告
分享到

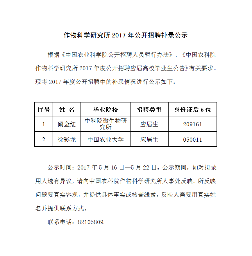
作物科学研究所2017年公开招聘补录公示

来源:ICS 作者:  发布时间:2017-05-16
字体 小 中 大

    20170508作科所2017年公开招聘补录人员公告.png

打印本页
关闭本页

相关新闻

  • 上一篇:

    作物科学研究所青工委学术交流管理实施细则

  • 下一篇:

    小麦栽培创新小组招聘启事

Copyright©中国农业科学院作物科学研究所版权所有

地址: 北京市海淀区中关村南大街12号邮编:100081电话: 010-82109715email:zksbgs@caas.cn

ics.caas.cn京ICP备10039560号-5京公网安备 11010802014990号

技术支持:中国农业科学院农业信息研究所