近日,由中国农业科学院作物科学研究所韩天富研究员和华南农业大学农学院年海教授领衔的协作团队在热带大豆适应短日高温环境的分子机制研究领域取得重要进展。他们克隆了研究者们寻觅了近半个世纪的大豆长童期基因J,并揭示了J在中国、美国和巴西大豆品种中的分布规律。相关研究结果发表在国际知名刊物《Molecular Plant》上,题为“A single nucleotide deletion in J encoding GmELF3 confers long juvenility and is associated with adaption of tropic soybean”。
一年生野大豆为典型的短日植物,但历史上大豆驯化与品种选育主要面向中高纬度即日照较长的地区。在低纬度地区,由于日照短、温度高,大豆营养生长时期过短、产量偏低。因此,热带地区长期被认为不适于大豆种植。在20世纪60-70年代,美国科学家率先发现在短日高温下营养生长期较长、干物质积累量较高的“长童期”(long juvenility)种质资源并将其应用于大豆育种中,促使大豆在低纬地区快速扩展,导致巴西等国迅速发展成为世界大豆主要生产国与出口国,悄然改变了世界大豆生产和贸易的格局。尽管大豆遗传育种学家对这一具有重大经济价值的性状探索了近半个世纪,但一致未能确定决定该性状的具体基因及其作用机理。
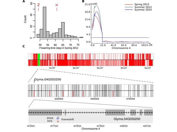
研究人员通过构建以“中黄24”(常规品种) 和“华夏3号”(长童期品种) 为亲本的重组近交系群体,采用RAD-Seq技术构建遗传图谱,进行连锁分析并结合亲本全基因组重测序,将长童期性状定位到GmELF3基因上。在长童期品种“华夏3号”中,该基因缺失了一个碱基,导致基因序列移码和所编码的蛋白失活,从而延迟开花,产生了长童期性状。将来自“中黄24”的GmELF3基因转入“华夏3号”能够实现功能互补,使“华夏3号”开花提早,从而进一步证明GmELF3突变导致长童期性状的产生。J基因的克隆是我国科学家在大豆光周期反应这一重要研究领域独立完成的突破性成果,为将中高纬度地区的优良大豆品种改造成可在热带亚热带地区种植的材料提供了可靠的技术途径,对拓展大豆品种种植区域、发展低纬度地区大豆生产具有重大意义。
华南农业大学博士生、农业部北京大豆生物学重点实验室客座研究人员岳岩磊,华南农业大学博士生刘念析和中国农业科学院作物科学研究所副研究员蒋炳军博士为该论文的共同第一作者,华南农业大学年海教授和中国农业科学院作物科学研究所韩天富研究员为共同通讯作者。该研究得到了现代农业产业技术体系建设专项和转基因生物新品种培育重大专项的支持。
论文链接:doi: 10.1016/j.molp.2016.12.004.
