近日,中国农业科学院作物科学研究所玉米基因编辑创新研究组联合中国农业大学利用CRISPR/Cas9基因编辑技术定点突变创制了作物孤雌生殖单倍体诱导系,并为其配套了高效单倍体筛选与鉴定标记,为作物双单倍体(Doubled Haploid, 简称DH)育种技术体系提供了范例,具有很高的应用价值。相关研究成果在国际知名杂志--《分子植物(Molecular Plant)》杂志上发表。

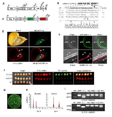
DH育种技术是利用自然发生或人工诱导受体亲本产生单倍体植株,再通过自然或化学加倍获得二倍体纯合系的育种技术。诱导孤雌生殖单倍体并加倍的DH技术是指利用父本较高频率诱导孤雌生殖性,诱导系(父本)与受体(母本)授粉杂交后,双授精的过程中,父本精核并未与受体卵核形成合子,诱导产生卵核单倍体结实,再通过染色体加倍形成遗传纯合系的育种技术。该技术仅需两个世代即可获得纯系,与传统育种选系遗传纯合需要7-8个世代相比,具有重要的技术优势与应用价值,已成为玉米育种选系的主要策略。因此,选育具有高单倍体诱导率的玉米株系具有重要应用价值。DH关键技术环节包括单倍体诱导、单倍体筛选、染色体加倍三个环节。2017年美国和中国科学家分别独立克隆了 MATRILINEAL ( MTL )/ ZmPLA1 基因,通过该基因突变提高玉米单倍体诱导的成功率,并验证创制的诱导系诱导率可达11%,平均诱导率7.47%。
在此基础上,本团队研究人员构建了胚特异表达绿色荧光蛋白和胚乳特异表达红色荧光蛋白的双荧光标记表达盒(DFP),并通过农杆菌介导稳定遗传转化获得了单拷贝的双荧光标记转基因株系。进一步将DFP标记和创制的单倍体诱导系杂交聚合,选育出了多个可以基于双荧光标记筛选受体单倍体的高频单倍体诱导系。本研究为创制的高频诱导系配套了稳定表达的DFP单倍体筛选与鉴定标记,该标记可以应于幼胚、成熟种子水平筛选与分离单倍体籽粒,采用该标记也可以在田间开放授粉条件下,实施DH育种的单倍体诱导与筛选工作,大大地提高了工作的弹性,降低了工作量,提高了工作效率。同时也通过体外试验证明,该DFP标记也扩展应用于水稻、小麦与大麦等禾本科作物,为这些禾本科作物高效双单倍体育种技术奠定了重要技术基础。
中国农业科学院研究生院2015级硕士研究生董乐为该论文的第一作者,中国农业科学院作物科学研究所谢传晓研究员为论文通讯作者,作科所毛龙研究员与中国农业大学陈绍江教授为共同通讯作者。该研究得到了转基因重大专项、北京科委重大项目与国家重点研发计划中国农业科学院基本科研业务费院级统筹项目等资助。
下载链接:https://www.sciencedirect.com/science/article/pii/S1674205218302181