近日,中国农业科学院作物科学研究所小麦育种技术与方法研究创新团队在航天诱变耐盐小麦突变体的抗盐胁迫机制研究方面取得新进展,通过对突变基因及盐胁迫响应差异表达谱两方面分析,揭示了参与突变体耐盐胁迫过程的关键代谢途径及基因,并阐明了空间诱发突变体的转录组变异特征。相关研究论文“RNAseq analysis reveals pathways and candidate genes associated with salinity tolerance in a spaceflight-induced wheat mutant”于2017年6月2日在线发表在Scientific Reports 期刊。
土壤盐渍化是作物面临的主要非生物胁迫之一,严重影响作物的产量和品质。探究小麦耐盐的机理具有重要的科学意义。作物遭受盐胁迫时,通过体内相应的生理生化反应进行调节,如离子吸收、抗氧化酶的诱导、植物激素的调节等。作物耐盐胁迫过程与相关代谢过程及关键基因密切相联。
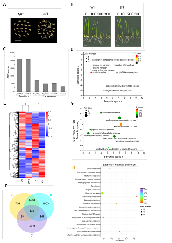
该团队利用航天诱变技术,结合苗期耐盐性鉴定,筛选获得了一个小麦耐盐突变体st1。相对于野生型,st1突变体在高盐处理后的发芽率显著提高。高盐处理生长5天后,st1地上部重显著高于野生型,同时Na+浓度和丙二醛含量较野生型显著降低。对野生型和st1转录组突变位点分析,表明SNP数目要远多于InDel,且SNP突变中嘌呤与嘌呤及嘧啶与嘧啶之间转换(transition)的数目是嘌呤与嘧啶之间颠换(transversion)的SNP数目的2倍,四种颠换类型中G和C之间的颠换数目最多。对突变基因GO富集分析发现两个突变基因富集在“sodium ion transport”过程中,可能直接参与st1突变体的耐盐胁迫。进一步分析盐胁迫响应的野生型和st1转录组表达谱,表明氧化还原过程,淀粉和蔗糖代谢、半乳糖代谢及亚油酸代谢等的调节在st1突变体耐盐过程中发挥重要作用。此外,对响应盐胁迫且在耐盐st1中高表达的基因进行分析,探讨了参与st1突变体耐盐胁迫过程的其它关键基因,包括编码精氨酸脱羧酶、多胺氧化酶的基因、氧化还原与激素相关基因及一些转录因子。该研究将为培育耐盐小麦新品种提供新材料和新思路。
航天诱变机理研究一直是本领域研究的重点和难点问题,主要通过空间诱变环境要素分析和诱变后代的变异特征分布两种策略展开研究。本研究对M5代航天诱变突变体的转录组变异位点分析,结合其它诱变因素诱发的转录组序列变异情况,首次揭示了航天诱变突变体的转录组序列变异特征。
该研究得到了国家重点研发计划“主要农作物诱变育种”专项的资助。作科所熊宏春助理研究员为论文第一作者,刘录祥研究员为论文通讯作者。
相关链接:http://www.nature.com/articles/s41598-017-03024-0
