近期,作科所水稻优异种质资源发掘与创新利用创新团队系统开展了农家保护方式下水稻地方品种在短期驯化过程中的遗传机制研究。发现在其27年的驯化过程中,农家保护方式使水稻地方品种很好地维持了原有大部分遗传多样性。但部分基因组区域内等位基因的频率发生了较大改变,且在基因区内显著富集,说明与非基因区相比,基因区的改变在短期驯化过程中起到更重要的作用。相关研究成果于2019年9月9日发表在Evolutionary Applications期刊。

水稻地方品种具有抗病虫性、抗逆性等许多优异性状,是水稻种质资源的重要组成部分。目前云贵少数民族地区以农家保护方式仍然种植着水稻地方品种,在全基因组水平上阐明其遗传变异和选择特征,对水稻地方品种的有效保护与利用具有重要意义。
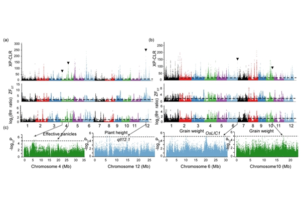
研究发现,在籼稻和粳稻基因组中,分别有186和183个基因组区域受到了选择,揭示了在短期驯化过程中,农家保护下水稻地方品种以基因组上多个位点的改变来响应环境胁迫和人为选择,尤其与主要农艺性状、生物和非生物胁迫相关的基因位点常常是选择的目标位点。研究鉴定到在驯化选择区域中与重要农艺性状关联的位点13个,为新基因发掘奠定了基础。该研究揭示了农家保护下水稻地方品种在短期驯化过程中的遗传机制,为水稻地方品种的农家保护与利用提供了科学依据。
作科所韩龙植研究员、韩国首尔大学高熙宗教授和北京诺禾致源公司田仕林博士为本文共同通讯作者,作科所崔迪博士和北京诺禾致源公司路洪凤为共同第一作者。该项目得到了国家重点研发计划、国家自然科学基金和国家科技支撑计划等项目的资助。
全文链接地址:https://onlinelibrary.wiley.com/doi/10.1111/eva.12866