近日,中国农业科学院作物科学研究所水稻优异种质资源发掘与创新利用团队在国际大科学计划(G2P)支持下与国际水稻研究所合作,通过对185个野生稻和743个栽培稻品种进行关联分析,找到了128个水稻环境适应性相关联的基因位点,解析了水稻驯化过程中的环境适应性遗传机制,为培育广适性水稻品种打下基因学基础。相关研究在《植物生物技术(Plant Biotechnology Journal)》在线发表。
据杨庆文研究员介绍,水稻是一种全球性的主食,在亚洲的热带和亚热带地区种植的水稻品种是从它的野生祖先驯化而来的。经历驯化过程中,地方品种需要对当地的环境进行一系列的适应性改良,包括光周期,温度耐受性,旱涝灾害等抗胁迫性。尽管水稻品种已有大量基因组数据,并且在过去20年里解析了部分重要农艺性状的遗传特征,但是区域适应性的基因组学基础研究仍旧很少。
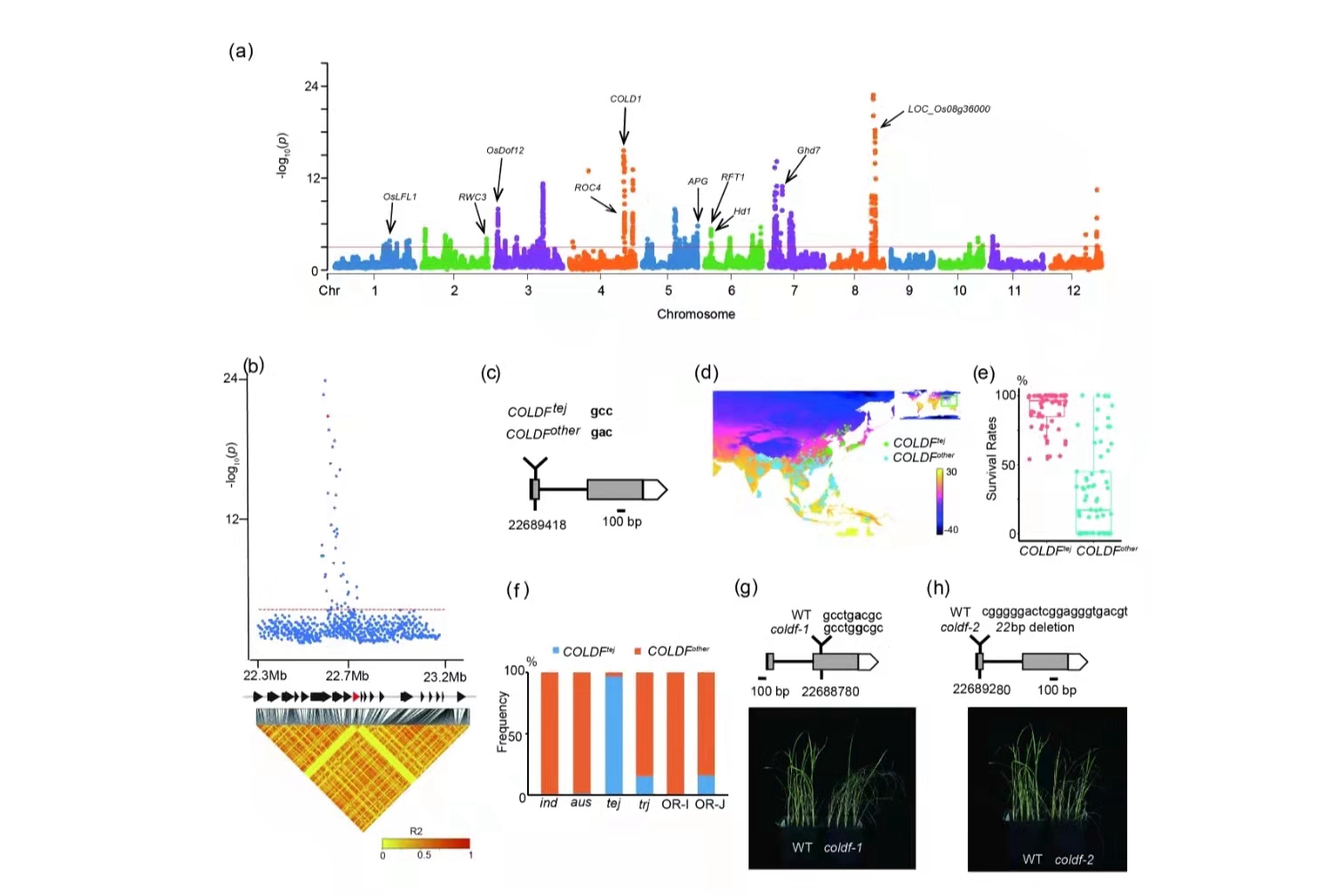
该研究选择了来自于世界33个主要水稻种植区的185个野生稻和743个栽培稻品种,鉴定到131个具有强烈选择信号的区域,并通过收集过去68年5月和8月平均温度和日照长度,进行了基因型和环境的关联分析,找到128个与水稻环境适应性显著相关的位点。研究人员将其中一个耐冷性基因命名为 COLDF ,并获得了 COLDF 基因的2个突变体,进行4℃冷胁迫试验,结果表明,这些突变体幼苗对冷胁迫敏感。该研究通过对环境适应性相关基因位点的鉴定,为水稻驯化和改良提供了适应性的基因组基础,有助于快速培育广适性水稻品种。

原文链接:https://onlinelibrary.wiley.com/doi/10.1111/pbi.13730