近日,中国农业科学院作物科学研究所作物功能基因组研究创新团队利用水稻粒型突变体 lg1-D ,发现通过调控 OsUBP15 基因表达量可以改变水稻粒宽。相关研究成果于近日在线发表在国际著名期刊《植物生理(Plant Physiology)》上。
粒型是决定水稻籽粒重量,进而影响水稻产量和品质的重要农艺性状。水稻粒型性状的研究对提高稻米产量具有重要的现实意义和理论价值。
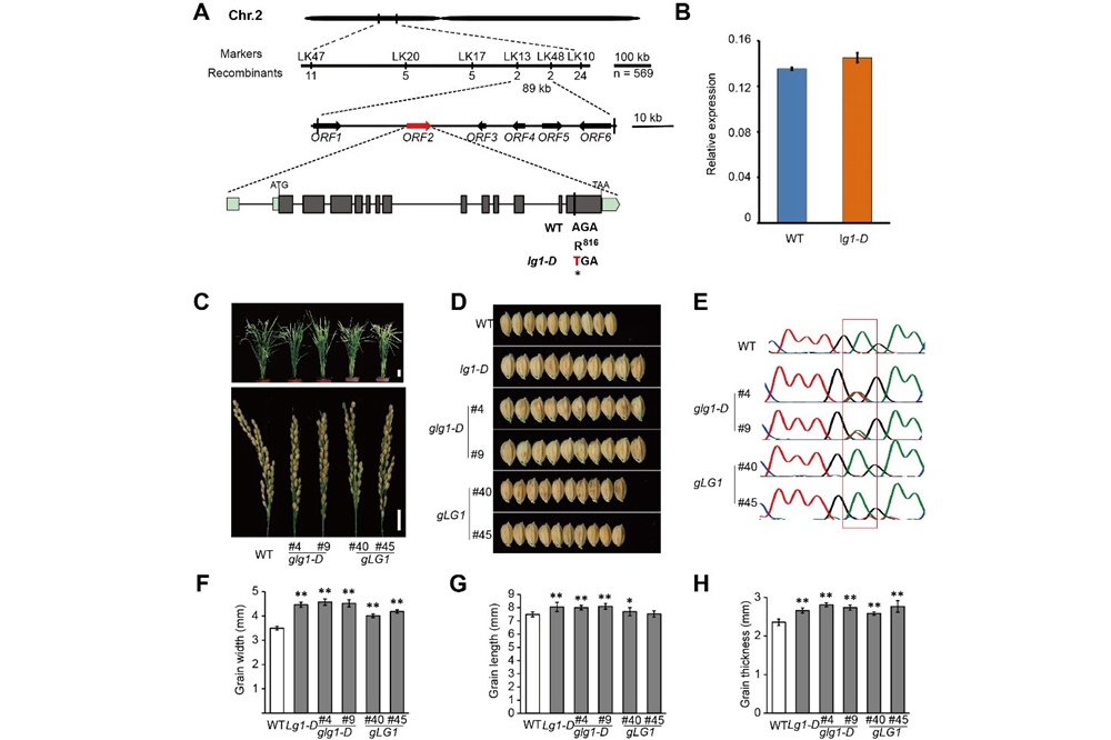
该团队以水稻粒型突变体 lg1-D为材料,通过图位克隆的方法鉴定了一个编码具有去泛素酶活性的粒宽调控基因 OsUBP15 。增加 OsUBP15 基因的表达量可以显著增加转基因株系籽粒宽度,而干扰或功能缺失 OsUBP15 基因均使转基因株系种子变窄。OsUBP15蛋白可以与另一个粒型调控因子OsDA1互作。在 lg1-D 突变体中,突变的OsUBP15蛋白稳定性增加,这可能是导致该突变体籽粒变宽的根本原因。该基因可能与其在基因组上紧邻的粒型调控基因 GW2 存在着某种关系,二者共同控制籽粒宽度。此项研究丰富了水稻粒宽调控的分子遗传网络,也为在生产上改良水稻粒型奠定了基因和材料基础。

作科所研究生师翠兰博士和任玉龙副研究员为本文共同第一作者,万建民院士和程治军研究员为本文共同通讯作者。本研究得到国家自然科学基金、转基因重大专项和中国农科院基本科研业务费的资助。
原文链接:http://www.plantphysiol.org/content/early/2019/02/22/pp.19.00065