近日,中国农业科学院作物科学研究所小麦基因资源发掘与利用创新团队通过全基因组关联分析,发现小麦液泡分选受体基因TaVSR1-B启动子区转座子与孕穗期根深显著相关。
相关研究成果于2月8日发表在《植物生物技术杂志(Plant Biotechnology Journal)》上。
据介绍,根系深度是作物根系构型的重要组成性状,在作物生长发育、产量形成和非生物胁迫耐性等方面发挥着重要作用。孕穗期是小麦产量形成的关键时期,该时期的根深直接影响小麦对深层土壤水分和养分的吸收,最终作用于产量和抗逆性。然而由于根系研究难度大,影响孕穗期根深的遗传机制尚不清楚。
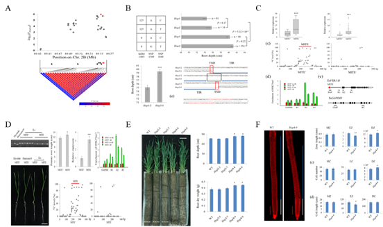
该研究调查了323份小麦种质的根深,并利用小麦660K SNP基因组芯片对这些材料进行基因分型,通过全基因组关联分析,检测到一个与孕穗期根深相关的液泡分选受体基因TaVSR1-B。小麦材料TaVSR1-B启动子区转座子的差异导致DNA甲基化水平及组蛋白修饰不同,进而影响基因表达,使孕穗期根深表现显著差异。通过表达TaVSR1-B基因的小麦、水稻及突变体材料表型鉴定,揭示了其对根系生长的作用。初步证据表明,TaVSR1-B可能通过影响液泡的形成,促进伸长区细胞转变为成熟区细胞,进而影响根深。综合来看,TaVSR1-B表达量升高,根伸长区变短,成熟区变长,根深增加。

TaVSR1-B调控小麦孕穗期根系深度分子机制(中国农科院供图)
该研究揭示了TaVSR1-B在控制根深方面的功能,并明确了与深根系相关的优异单倍型以及不同单倍型差异表达的分子机理。这项工作为阐释小麦根系发育提供理论依据,为小麦育种提供优异基因和种质资源。