图片轮播
-
国际原子能机构技术合作司非洲处处长到作科所交流访问
-
作科所召开国家重点研发计划“主要农作物诱变育种”项目中期进展交流会
-
韩长赋调研考察作科所南繁育种工作
-
作科所发现玉米表皮蜡质调控新基因
-
[朝闻天下]中国“绿色超级稻”在18个亚非国家试种推广 超过160万农户受益
-
“绿色超级稻”在一带一路国家掀起绿色革命
-
全国农作物种质资源保护与利用2019年工作会议召开
-
作科所揭示水稻胚乳发育调控分子机制
-
“第三次全国农作物种质资源普查与收集行动”2019年工作会议在石家庄召开
-
万建民院士团队揭示水稻株型遗传调控新机制
-
“玉米小麦联合实验室”成立 作科所深化与CIMMYT合作交流
-
作科所使用RNA模板首次在植物中实现同源重组修复
-
作科所开展与交大附中“大手牵小手” 科普活动
-
作科所揭示TaBZR2转录因子调控小麦干旱响应的分子机制
-
作科所在中国农科院纪念“三八”国际劳动妇女节暨表彰大会获三项表彰
-
赵广才受央广邀请谈2019年小麦春季管理建议
-
作科所揭示水稻细胞死亡与防御反应分子机制
-
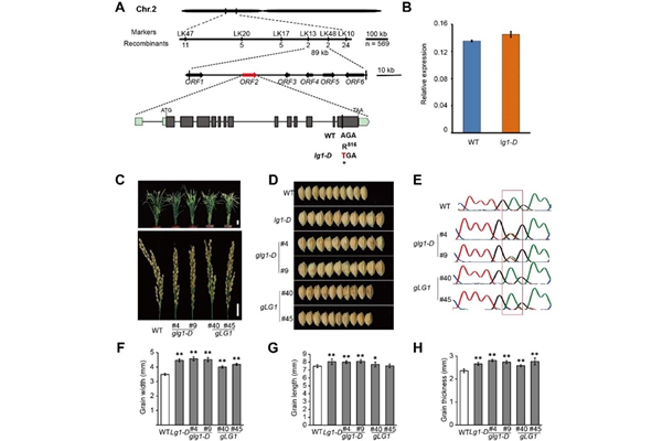
作科所揭示水稻粒型调控分子机制
-
相约中国国家博物馆 见证改革开放40年
-
新国家作物种质库正式开工建设
-
[CCTV1]中央一号文件发布 看乡村如何振兴


