图片轮播
-
作科所揭示水稻小穗发育调控分子机制
-
作科所林启冰副研究员喜获中国青年科技奖
-
作科所开展“庆祝党的生日”主题党日活动
-
优质强筋小麦新品种中麦578实打实收创佳绩
-
作科所利用基因编辑技术创制出适宜低纬度地区种植的大豆材料
-
作科所召开“不忘初心、牢记使命”主题教育工作安排会议
-
[CCTV-7]《大国农业》第一集种铸基石
-
中麦175助力甘肃旱年增收
-
抗旱节水小麦“中麦36”在极旱年创高产新记录
-
作科所召开干部大会,张春义同志任副所长
-
小麦绿色发展技术集成模式助力企业节本增效
-
作科所党委召开第四次理论中心组学习会议
-
冯忠武副院长检查国家作物种质库建设工程 慰问各参建单位
-
作科所赴西藏自治区江孜县开展科技扶贫调研
-
作物科普基地再次开放 展示农业生物多样性
-
国家小麦良种攻关节水小麦新品种选育成效显著
-
作科所新乡基地支撑保障成效显著
-
作科所组织“青春心向党 建功新时代”青年活动
-
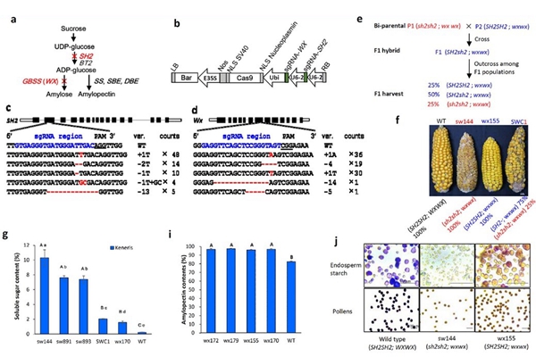
作科所创制甜糯复合型鲜食玉米育种技术
-
依托科技创新项目 作科所全面启动桦川扶贫工作
-
“十三五”国家重点图书出版规划项目入选图书《中国玉米病虫草害图鉴》出版


