图片轮播
-
作科所召开“畅谈新时代·喜迎二十大”离退休职工座谈会
-
作科所发现油菜素甾醇调控水稻茎节差异伸长的新机制
-
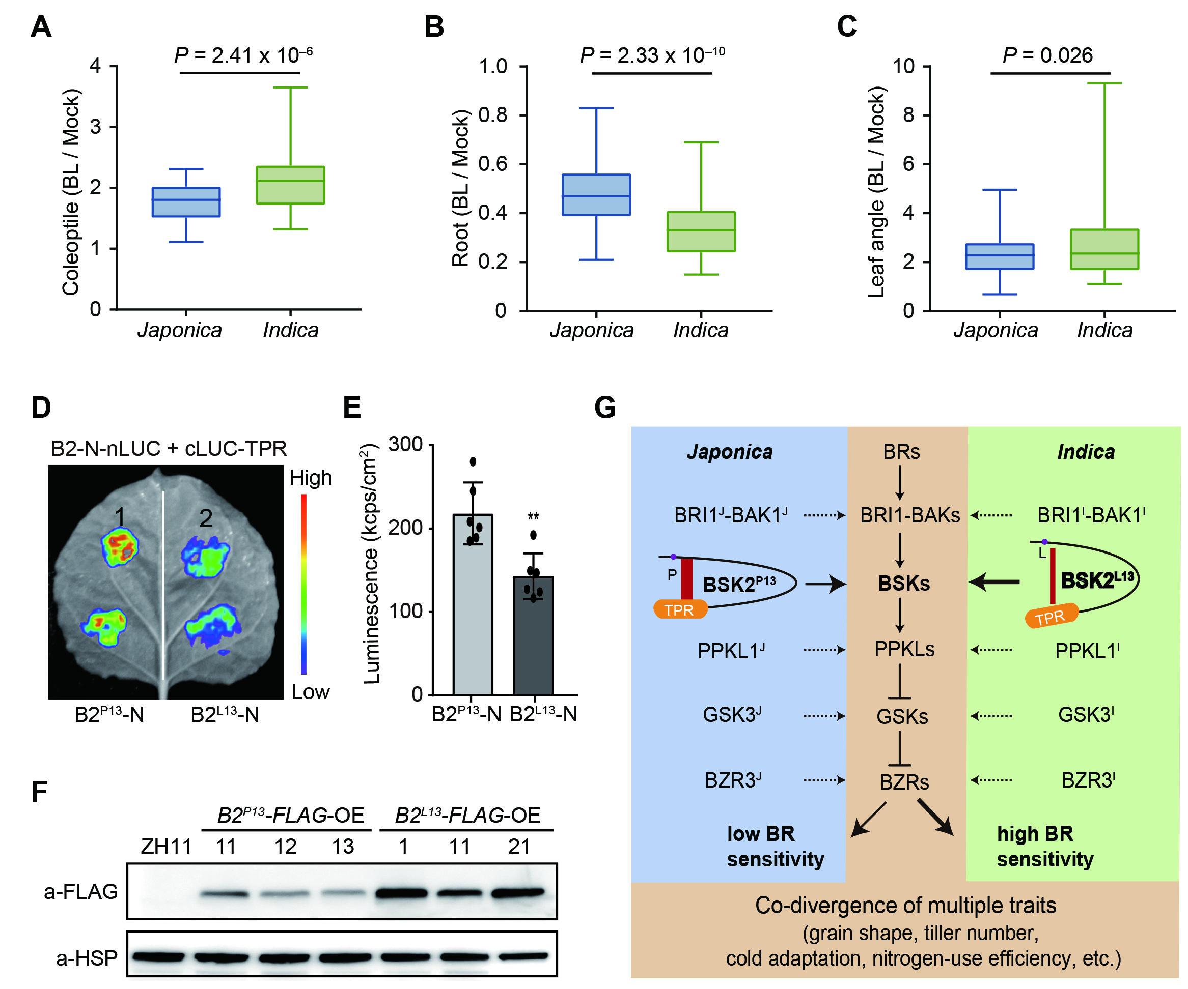
作科所发现油菜素甾醇信号调控水稻亚种间多性状分化
-
作科所开展庆祝建党101周年系列活动
-
作科所“农科优品”科普盛宴亮相第四届“农科开放日”活动
-
新疆生产建设兵团党委副书记刘见明调研奇台玉米试验示范基地
-
优质强筋小麦新品种“中麦578”大面积喜获丰收
-
作科所发现小麦调控耐旱与生长平衡新机制
-
作科所揭示苦荞及其近缘野生种金荞麦性状差异的遗传机制
-
守初心践使命 夺夏粮小麦丰收
-
作科所万建民院士团队揭示水稻株型调控新机制
-
作科所成功研发高效代理引导基因编辑器并在水稻中率先实现多基因精准编辑
-
作科所发现可协同改良小麦抗旱节水和氮肥利用效率新基因
-
邓秀新院士做客“作科大讲坛”
-
作科所与吕梁市兴县开展杂粮种业产业合作
-
作科所与大北农开展玉米育种联合攻关
-
作科所与隆平生物签订生物育种专利转让协议
-
作科所专家提出强化小麦营养品质新思路
-
作科所召开创新工程院级重大任务推进会
-
科技部农村中心与作科所开展“4·15”国家安全教育日联学联建活动
-
作科所在水稻泛基因组研究取得新进展


