作科所在水稻泛基因组研究取得新进展
近日,中国农业科学院作物科学研究所水稻分子设计技术与应用创新团队与上海交通大学合作,基于111份代表性水稻资源的二代和三代全基因组测序数据,构建了高质量水稻泛基因组,获得了9个水稻代表性群体的高质量参考基因组,其中包括5 个无缺水稻基因组,相关数据对深度挖掘基因组变异和优良基因,培育突破性的水稻新品种具有重要意义。相关研究成果在线发表在《基因组研究(Genome Research)》期刊上。
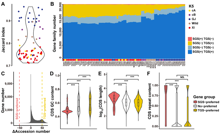
据王文生研究员介绍,该团队于2018年在《自然》上发表的论文曾对来自全球89个国家的代表了78万份核心种质约95%遗传多样性的3010份水稻进行了重测序和大数据分析,但是此前的研究基于二代测序数据构建的水稻泛基因组存在基因组不完整和基因注释不准确的缺点,这些问题在很大程度上可以通过长读长测序(也称为三代测序)技术解决。
相比此前由3000份水稻种质资源二代测序数据构建的泛基因组,此次研究构建的高质量泛基因组更加完整,包含879 Mb的非冗余新序列,涉及19,319个新的蛋白质编码基因(2,132个新基因家族)。与二代测序数据相比,三代测序数据在检测基因存在-缺失变异(PAV)时假阳性率更低,尤其是对于包含重复序列的基因。此外,检测到14,471个PAV与多个农艺性状有显著关联,表明基因PAV对水稻表型变异可能具有重要贡献。该研究获得的高质量水稻基因组、泛基因组和基因PAV等资源,有利于促进水稻功能基因组研究,同时有助于深度挖掘基因组变异和优良基因,对培育突破性的水稻新品种具有重要意义。
该研究由作科所与上海交通大学合作完成。作科所张帆副研究员和上海交通大学博士生薛泓漳为共同第一作者,作科所王文生研究员、徐建龙研究员和上海交通大学韦朝春教授为论文共同通讯作者,作科所黎志康研究员设计并参与了该项研究。研究得到国家自然科学基金、三亚崖州湾科技城海南省联合项目、海南崖州湾种子实验室项目、中国农业科学院创新工程和国家高层次人才支持计划等项目支持。
原文链接:https://pubmed.ncbi.nlm.nih.gov/35396275/

二代和三代测序数据构建的泛基因组及其基因的存在和缺失结果比较


