图片轮播
-
作科所发现核孔蛋白调控植物开花的新机制
-
作科所加强与牡丹江市农业科技合作
-
作科所从全基因组水平揭示了lncRNA调控水稻重要农艺性状变异的分子机制
-
《王连铮文选》在京首发
-
作科所工会第三次会员代表大会暨三届一次职工代表大会、妇委会第三次代表大会成功举行
-
作科所成为国际原子能机构育种技术协作中心
-
作科所利用高效基因编辑技术体系实现小麦单倍体植株的高效率诱导
-
作科所利用改良的CRISPR/Cas12系统提高水稻基因精准编辑效率
-
转基因科普交流-中央民族大学学生走进作科所
-
张合成要求作科所在“三个面向”、“两个一流”建设中“走在前,做表率”
-
科学家证明:我国现代稻作既增产又减排
-
作科所2019年秋季趣味运动会:强健体魄,增强协作
-
作科所4个高产优质大豆新品种通过国审
-
作科所发表荞麦领域系统性综述文章
-
[CCTV-1]胡春华强调 着力提高南繁科研育种基地建设水平
-
作科所举办专题党课报告会
-
群英汇聚共话科技创新,学科融合助力科技扶贫
-
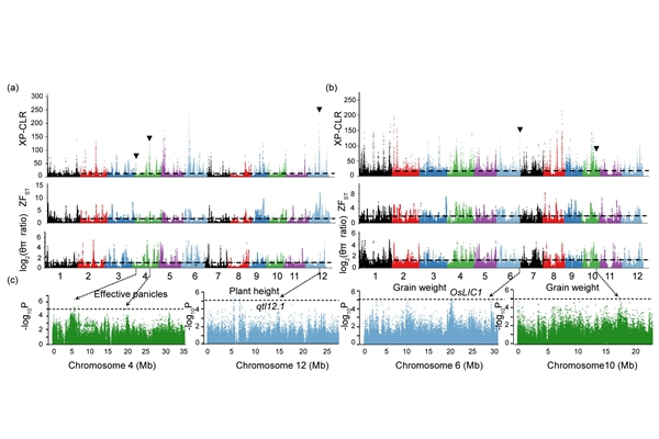
作科所揭示农家保护方式下水稻地方品种在短期驯化过程中的遗传机制
-
“玉米机械粒收关键技术研究及应用”荣获2019年度中国作物学会作物科技奖
-
作科所组织青年职工贯彻传达院第三次人才工作会议精神
-
推动科企联合 聚焦成果转化


