图片轮播
-
支部对接促交流 院士授课共提升
-
万建民院士团队揭示钙通道蛋白调控水稻对低温响应的分子机制
-
作科所揭示弱蓝光信号控制大豆赤霉素代谢和避荫反应的分子机制
-
作科所召开青年职工大会暨青年工作委员会换届大会
-
作科所利用基因编辑技术创制出高抗性淀粉小麦新种质
-
作科所参与的大麦泛基因组构建研究成果在Nature发表
-
作科所万建民院士团队揭示水稻抽穗期调控新机制
-
作科所举办新时期国际合作能力建设培训班
-
一位小麦专家四十年的坚守
-
学习先进:作科所何中虎研究员被授予“全国先进工作者”称号
-
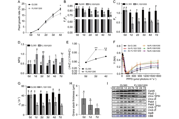
作科所揭示水稻适应长期波动光的光合生理调控机制
-
作科所首次发现植物中外显子跳跃剪接机制并创制香型水稻
-
桦川科技帮扶工作喜获第二十四届全国发明展科技助力扶贫奖
-
作科所专家赴美姑县推进科技帮扶工作
-
耐热小麦“中麦895”成为我国第三大小麦品种
-
作科所发现传统间作系统有助于增产增效和环境友好
-
作科所举办履职能力培训 打造优秀青年干部人才团队
-
管理支部和育种中心支部开展“科研管理面对面”主题党日活动
-
祝贺我所4名职工获得“中国人民志愿军抗美援朝出国作战70周年”纪念章
-
[CCTV-1]《开讲啦》航天育种工程首席科学家刘录祥:航天育种,绝不是你想象的那样!
-
DCL2蛋白可控制大豆种皮颜色


