我科学家发现水稻高产基因
7月22日,《科学(Science)》杂志以研究长文的形式在线发表中国农业科学院作物科学研究所作物耕作与生态创新团队研究成果。科研团队从碳-氮协同调控作物产量出发,鉴定到水稻中一个重要转录因子OsDREB1C,发现该转录因子可同时提高水稻光合作用效率和氮素利用效率,显著提高作物产量。此外,OsDREB1C可使水稻提前抽穗,实现高产早熟。

据周文彬研究员介绍,水稻是全世界最重要的粮食作物之一,全球超过一半的人口将其作为主要食物来源。在人口持续增加和耕地面积减少条件下,高产是农业生产不懈追求的目标,但近年来作物单产增长缓慢,进一步提高粮食单产亟需新的途径和策略。众所周知,光合作用是地球上一切生命物质和能量的基础,植物通过光合作用将二氧化碳和水同化为有机物,完成碳的固定;另一方面,氮素是叶绿素、蛋白质、核酸及代谢物的重要组成成分,是作物生长发育必需的大量元素。光合碳同化及氮素吸收利用的过程紧密偶联,对作物生长发育和产量形成至关重要,作物碳-氮代谢协同是作物实现高产的基础。
在该项研究中,研究人员从光合碳同化和氮素吸收利用协同调控产量出发,在水稻中鉴定到一个同时受光和低氮诱导表达的转录因子OsDREB1C。研究发现,OsDREB1C基因过表达植株较野生型光合碳同化速率显著提高,在光下生长速度更快,并且叶片中积累更多光合同化产物,籽粒灌浆速率加快。同时,过表达植株对氮素的吸收转运能力增强,并能将更多的氮素分配到籽粒中,氮素利用效率显著提高。大田氮肥试验表明,在不施用氮肥条件下,OsDREB1C过表达植株产量已达到甚至高于野生型施用氮肥条件下的产量水平,实现“减氮高产”。此外,研究还意外发现,过表达OsDREB1C可使水稻抽穗期提前,并缩短整个生育周期。
通过2018年至2022年间在北京、三亚、杭州的多年多点田间试验发现,在水稻品种“日本晴”中过表达OsDREB1C基因,较野生型可实现水稻显著增产,产量提高41.3~68.3%,收获指数提高40.3~55.7%,抽穗期提前13~19天;在栽培稻品种“秀水134”中增强表达该基因,较野生型产量提高30.1~41.6%,同时收获指数提高14.8~15.7%,抽穗期至少提前2天。OsDREB1C实现高产早熟的基础在于其光合效率和氮素利用效率的协同提高,在营养生长阶段快速地生长以积累足够多的生物量,在生殖生长阶段将大量的碳氮同化产物分配至籽粒中,最终使产量显著提升。

过表达OsDREB1C提高水稻光合效率和氮素利用效率并促进提前抽穗,田间产量显著提升
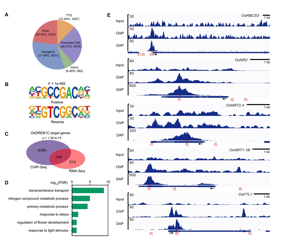
研究人员采用多种分子生物学实验手段,进一步深入解析了OsDREB1C转录因子促进水稻高产早熟的分子作用机制。研究发现,该转录因子通过分别与作用于光合作用(OsRBCS3)、氮素吸收转运(OsNRT1.1B、OsNRT2.4和OsNR2)以及开花途径(OsFTL1)的多个靶基因结合,激活这些基因的表达,进而协同调控水稻的光合作用效率、氮素利用效率以及抽穗期。

OsDREB1C转录因子通过直接激活下游靶基因调控水稻光合作用效率、氮素利用以及抽穗期
此外,研究人员还在普通小麦品种(Fielder)以及模式植物拟南芥(Col-0)中进行了多物种验证,发现在小麦中增强表达后可使小麦田间增产17.2~22.6%,早熟3~6天,说明该基因在不同作物中均具有提高产量、促进提前抽穗的保守性功能。

OsDREB1C在高产栽培稻品种以及小麦、拟南芥中均具有早熟增产的功能
该研究发现了单一基因可通过对多个重要生理途径的聚合,进而实现作物高产、早熟以及氮素高效利用,为未来通过协同改良多个生理性状实现作物产量潜力突破、减少氮肥施用提供了新思路和新策略。同时,该研究揭示了通过协同提高光合作用效率和氮素利用效率促进水稻高产的生理和分子机制,创新了作物高产理论,并为未来培育更加高产、氮肥更高效以及早熟新品种提供了重要基因资源,指导作物高产育种;该研究将为我们有效应对人口持续增长、耕地面积缩减及全球气候变化背景下如何进一步提高作物产量提供了可能,对于保障国家粮食安全和生态安全具有重要的理论意义和应用价值。

OsDREB1C转录因子的分子与生理作用机制
Science同期还发表了牛津大学植物科学系Steven Kelly教授撰写的题为《更多食物的追求——通过提高氮素吸收和光合作用提升水稻产量》的评论文章。文章提到,在作物驯化过程中,我们的祖先并不是根据植物光合作用能力,而是食味品质以及生产稳定性等特点来选择或者驯化作物。这项研究通过过表达一个与产量相关的转录因子,提高水稻的光合能力和产量。该研究还表明,在经历了数千年的驯化育种后,通过挖掘植物基因组中未知的光合作用相关基因、实现作物产量的提升具有巨大潜力。同时,这项工作也为从研究植物如何响应环境的角度,发现关键调控因子、实现作物增产提供了新思路。该研究证明通过提高光合作用来增加作物单产是可行的,也是实现世界可持续发展的重要途径之一。
中国工程院院士万建民认为,该项研究的重大突破之处不仅在于发现单一基因可同时调控多个重要生理途径,打破了长期存在于农业生产中的“高产”与“早熟”之间的矛盾;同时,该基因在不同作物中的功能保守性使其具有巨大的应用前景与发展潜力,对推动农业可持续集约化生产具有重要意义;更重要的是,该研究通过对三个生理过程——光合作用、氮素利用、开花的聚合调控从而实现高产高效的协同,为未来通过协同改良多个生理性状实现作物增产以及资源高效利用提供了新思路、新策略,将有力推动作物遗传育种以及作物生理学研究的发展。
中国科学院院士种康点评到,该研究以作物碳-氮代谢协同为思路,发现了OsDREB1C转录因子具有同时协同调控光合作用、氮素吸收利用以及抽穗期三个重要生理过程的功能,实现了作物“高产和氮素高效”、“高产和早熟”的双协同。这一通过单一基因改良多个生理性状、实现产量突破的创新性研究,对于作物遗传育种以及大田栽培耕作研究均具有重要的理论价值和指导作用。
作科所博士研究生魏少博和李霞博士为该论文的共同第一作者,周文彬研究员为通讯作者。此外,作科所的钱前院士、赵明研究员和路则府研究员,中国水稻研究所王丹英研究员和陈松研究员、中国农科院深圳农业基因组所的商连光研究员、上海师范大学的黄继荣教授和张辉教授、北京大学的周岳教授、上海植物生理生态研究所的王鹏研究员以及德国马普分子植物生理研究所的Ralph Bock教授参与了本研究。本研究得到了国家重点研发计划、中国农业科学院创新工程、中国农业科学院“青年英才计划”等项目的资助。
论文链接:https://www.science.org/doi/10.1126/science.abi8455


