作科所解析荞麦芦丁合成和花形态遗传基础
8月30日,中国农业科学院作物科学研究所特色农作物优异种质资源发掘与创新利用团队通过比较基因组、代谢组和群体基因组学,揭示了甜荞物种形成、生态适应性、芦丁含量和花柱形态的遗传基础,为荞麦基因组学辅助育种奠定了理论基础。相关研究成果在线发表在《分子植物(Molecular Plant)》上。
荞麦属植物起源于我国,对环境的适应力强,富含芦丁等黄酮类生物活性物质,具有较高的保健价值。荞麦属栽培种有3个,包括粮食作物的甜荞和苦荞以及药饲两用的金荞。甜荞作为全球种植面积和消费量最高的栽培荞麦,其芦丁、槲皮素等物质含量远低于苦荞,且异型花柱自交不亲和性导致甜荞单产低于苦荞,这背后的遗传机制尚不清晰,限制了甜荞的现代育种进程。
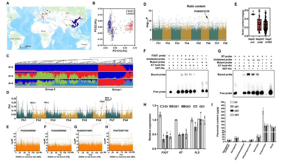
该研究团队完成了等花柱自交亲和的栽培甜荞变种“Homo”的参考基因组组装和代谢组分析,以及572份全球甜荞种质的全基因组重测序。发现包括FhFARs在内的多个基因家族的扩增是甜荞比苦荞分布更广泛的重要原因,而类黄酮代谢相关基因(如UGTs、FLSs、RDEs等)的拷贝数变异造成了甜荞和苦荞在芦丁等黄酮物质含量上的差异。基于572份甜荞种质的基因组变异,将甜荞种质资源分为国内和国外2个类群,且这2个类群之间在环境适应性和花发育方面发生了显著的遗传分化。同时对多年多点农艺性状和芦丁含量的全基因组关联分析,发现了多个调控荞麦花期、生育期和芦丁合成的候选基因在国内和国外类群的分化区间内,并鉴定到一个芦丁合成的关键调控基因(Fh06G015130)。此外,通过对花柱型态的关联分析,定位到与甜荞育性相关的遗传位点Sh和关键基因FhS-ELF3,该基因的染色体易位和序列变异对甜荞花柱形态至关重要。本研究为甜荞种质资源遗传本底解析、优异资源和关键基因挖掘与育种利用奠定了基础。

图1 全球甜荞种质资源群体结构、类群分化及关键基因定位
作科所副研究员张凯旋、助理研究员何毓琦、博士研究生卢翔、石亚亮和赵辉为论文的共同第一作者,周美亮研究员为论文的通讯作者。该研究得到了国家重点研发计划、欧盟地平线2020项目、国家自然科学基金和中国农科院青年创新专项等项目资助。
文章链接:https://www.sciencedirect.com/science/article/pii/S1674205223002484


