作科所解析荞麦立枯丝核菌抗性分子机制
4月29日,中国农业科学院作物科学研究所特色农作物优异种质资源发掘与创新利用团队利用多组学方法揭示了茉莉酸诱导的黄酮类物质代谢参与调控苦荞对立枯丝核菌抗性的分子机制,为荞麦抗病分子育种提供了理论基础和重要基因资源。相关研究成果在线发表于《植物细胞(The Plant Cell)》上。
荞麦起源中国,其生育期短、适应性强,是我国高海拔冷凉地区和彝族等少数民族聚集区的重要粮食作物和救灾填闲作物,也是富含黄酮类物质芦丁等活性成分的重要健康食品。荞麦立枯病是我国苦荞主产区经常发生的病害,严重威胁苦荞稳产、增产。前期研究发现从野生荞麦到栽培荞麦的驯化过程中黄酮类物质含量显著降低,并且可能与立枯丝核菌的敏感性密切相关,但是其分子机制尚不清楚。
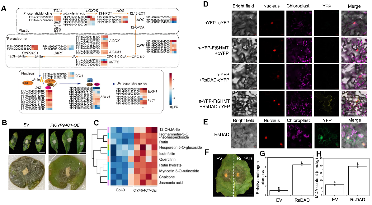
研究团队通过对苦荞核心种质资源进行抗病性检测,结合全基因组重测序数据研究,鉴定出106个同时与黄酮类物质代谢和抗病性密切相关的驯化位点。实验发现,许多苦荞茉莉酸合成信号通路的关键基因受立枯丝核菌侵染后显著差异表达。对该信号通路关键酶基因FtCYP94C1过表达,发现黄酮类物质芦丁的含量显著提高,且植株对立枯丝核菌的抗病性提高。研究还发现参与黄酮类物质代谢的丝氨酸羟甲基转移酶受茉莉酸信号诱导,且与立枯丝核菌毒力蛋白互作,促进植物感病。该研究揭示了立枯丝核菌与苦荞互作的分子机制,为荞麦抗病分子育种提供了重要的基因资源。
图1互作转录组和GWAS关联分析鉴定苦荞对立枯丝核菌的抗性基因
图2 FtCYP94C1和FtSHMT参与苦荞响应立枯丝核菌侵染机制
作科所助理研究员何毓琦、副研究员张凯旋、已毕业博士生李世娟、博士生卢翔、已毕业博士生赵辉、博士后关超男和黄旭为该论文共同第一作者,周美亮研究员为本文通讯作者。该研究得到了国家自然科学基金、三亚崖州湾菁英人才科技专项、国家重点研发计划、欧盟地平线2020计划等项目支持。
文章链接: https://doi.org/10.1093/plcell/koad118


